在线询价
山东中盾警用装备集团有限公司欢迎您!
首页 > 产品展示
手持式无人机反制设备 价格:

在线询价
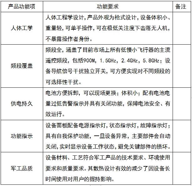
详细内容 规格参数 产品包装

600-450.jpg

4.jpg

参数1.jpg


产品型号:TX-FQ-01

发射信号:900M,1.5GHz、2.4GHz、5.8GHz(可单独或者组合开启各频段);

发射功率:单频段43dB;

发射角度:设备直向≤40度(主瓣);

有效干扰距离:800-1500米;(同环境下);

主机重量:≤4.0kg;

外观尺寸:580mmX300mmX70mm

供电方式:可充电锂电池;

连续工作时间:≥60分钟;

工作温度:-20℃-50℃;


© 2026 山东中盾警用装备集团有限公司  All Rights Reserved. 后台管理系统